Tutorials
The PairInteraction software comes with a graphical user interface (GUI) and a Python API. The GUI provides a quick way to calculate Rydberg interaction potentials, lifetimes, and energy shifts in the presence of external fields. The Python API is designed to automate calculations and to have more fine-grained control.
Tutorials - Python API
Introduction
The following Jupyter notebooks introduce the Python API. The other tutorials build on this introduction.
Examples Demonstrating Basic Usage
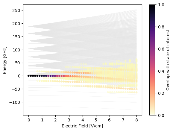
We show exemplary applications of the Python API, ranging from the calculation of single-atom properties such as lifetimes to calculations of pair potentials.
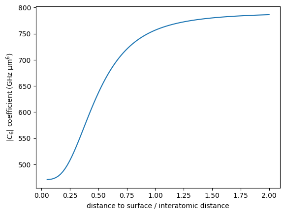
Some examples showcasing the usage of custom green tensors.
Examples From Publications
We show how PairInteraction’s Python API can be applied to solve complex problems and reproduce results from literature.
Tutorials - Graphical User Interface
The graphical user interface (GUI) of PairInteraction can be started by executing
pairinteraction gui
from the command line. Below we show a few examples of how one can use the GUI.















